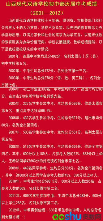
山西现代双语学校历年中考成绩
太原奥数网整理
2013-01-15 12:44:28
导读:马上面临2013太原小升初,太原各中学状况如何,你想去的学校又状况如何,太原奥数网小编整理了现代双语这所在家长中口碑还不错的学校各方面的信息,将其全方位的呈现给广大家长们。

更多信息:
导读:马上面临2013太原小升初,太原各中学状况如何,你想去的学校又状况如何,太原奥数网小编整理了现代双语这所在家长中口碑还不错的学校各方面的信息,将其全方位的呈现给广大家长们。

更多信息: