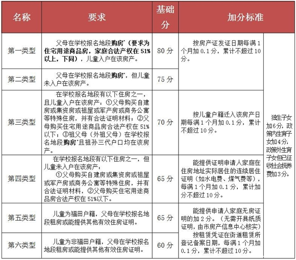
2017年深圳福田区小升初入学积分表
家长帮深圳站
2017-04-19 14:19:47
2017年福田区积分表
录取方法:基础分+加分,按积分由高到低录取

注意事项:
1. 申请儿童和父母到校初验时不能提供有效的加分项证明材料的,视为放弃加分。
2. 时间均为连续计算,计算截止时间为2017年4月30日,如某项时间中断超过1个月,则从离报名日期最近的时间开始计算。
政策原文:福田2017初一年级学位申请指南

