Image Modal

深圳
深圳奥数网

深圳站
奥数网

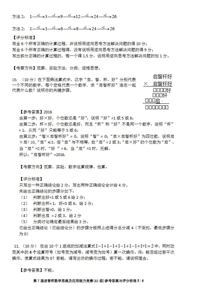
2016深圳第七届启智杯小低组试卷及答案(3)

深圳家长帮 2016-11-28 10:19:25

首页 上一页 下一页 尾页
温馨提示:福利来咯!距离数学拿高分,你和孩子只差这一步!→领取福利

相关推荐

点击查看更多
重点初中
首页 导航