2016沈阳小升初择校:于洪区实验北概况
沈阳奥数网
2015-12-04 13:31:59
2015年的冬天已经来临,2016年小升初还会远吗?
公立还是私立、住校还是走读、育才还是中考,相信是很多小升初家长纠结的问题,近日,小编将为大家逐一展示及分析沈阳市内五区各重点公立学校信息,以便大家在2016小升初的路上少走弯路,轻松择校。
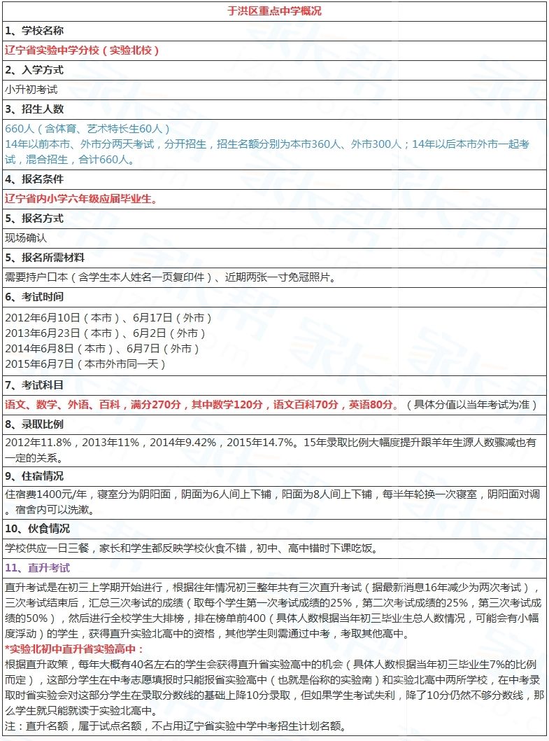
今天跟各位家长将从实验北考试时间、录取比例、直升情况等等问题解读分享一下该中学的概况,详细信息如下:

在小升初考试中,实验北和双语一直是让众多考生和家长纠结的地方,在这里我们想说几点关于实验北的优势:
1、实验北是个提倡素质教育的学校,平时课外课余活动较多,提倡快乐教学
2、有直升省实验高中名额,在直升考试的同时,16年又增加了竞赛选拔考试,通过竞赛选拔考试成功入围的学生可以提前半年到省实验高中感受高中气息,适应高中环境
3、高中的选择机会更多,本校高中或者中考,同时在中考是还会有皇姑120、11中学等省重点高中的指标到校名额
编辑推荐:
2016沈阳小升初择校:和平区134中学概况
2016沈阳小升初择校:和平区南昌中学概况
2016沈阳小升初择校:和平区126中学概况

