上海杨浦区2016年小升初招生工作实施意见(2)
五、具体工作要求
(一)区教育行政部门和义务教育阶段各类学校通过市、区教育行政部门网站主动向社会公开招生信息,依法履行向社会的承诺,规范学校的办学行为。公示内容如下:
(1)《杨浦区教育局关于2016年义务教育阶段学校招生入学工作的实施意见》及配套政策;
(2)义务教育阶段各类学校2016年招生的区域范围、当年的招生计划(班级数)、入学办法;
(3)经市、区教育行政部门批准的体育、艺术特长生招生学校、招生项目、招生名额、招生条件、录取办法和录取结果;
(4)各类学校办学规模与设施等基本情况,包括在校学生人数、学校占地面积、校舍建筑面积和专用教室及数量、运动场地面积和设施设备、阅览室和电子阅览室数量和面积、图书馆生均藏书量、实验室及数量等;
(5)各类学校教职工人数、专职教师人数和师生比、中高级职称教师数量和比例、教师学历结构和达标比例。民办学校还须公布学校教师队伍中退休返聘教师人数和比例;
(6)民办学校的招生计划、面谈范围、录取办法、收费标准、招生承诺等;
(7)区教育行政部门和义务教育阶段学校招生入学工作咨询、监督举报电话、信访接待部门地址。
学校应通过单位网站的“信息公开”专栏,及时公开招生的相关信息。
(二)区教育行政部门在网上完成区域内适龄儿童的入学安排、调配和录取等工作,8月15日前由学校向家长发放入学通知书,8月25日前通过网络将招生录取结果报市教委,并将学生信息对接到“上海市基础教育学生信息管理系统”。
(三)完善义务教育阶段学生学年注册制度。根据中小学学籍管理工作要求,2016学年,本市继续实行义务教育阶段学生学年注册制度,注册对象延伸至小学一、二年级学生。由区教育行政部门和学校向家长发放学生注册告知书,明确注册对相关证件审验的要求,随迁子女及其家长要关注持有证件的有效期,及时到相关部门续签或补证,对不能提供有效证件的,暂不予以学籍注册。学校应向家长告知不能注册学籍所产生的后果。家长须向学校承诺及时前往有关部门办理相关证件,确保所持证件是有效的。
(四)区教育行政部门将采取积极措施,加强对义务教育阶段学校招生入学工作的指导、监督和管理,严格执行市纪委关于义务教育阶段招生入学工作的各项要求,发现问题及时纠正,确保招生入学工作有序进行。
(五)区教育督导部门重点对本区均衡配置教育资源,保障适龄儿童、少年义务教育权利,义务教育阶段学校规范招生等工作进行专项督导。区教育行政监察部门进一步完善招生监察机制,健全工作制度,妥善解决招生入学工作中发生的问题,依法处理与查处各类学校招生入学工作过程中的来信来访和违纪违规事件,协助解决本区中小学招生工作中的突出问题,确保义务教育阶段招生入学工作规范有序进行。
(六)公办学校在招生过程中,凡以创办特色校为名举办重点班、实验班,报名录取学生时以学生奥数成绩、英语星级考等各类竞赛获奖证书、各类等级考试证书为依据的,或拒绝接收本学区内具有接受普通教育能力的残疾适龄儿童、少年入学,根据《中华人民共和国义务教育法》第五十七条规定,区教育行政部门责令限期改正,情节严重的,对直接负责的主管人员和其他直接责任人员依法给予行政降级、降职直至撤职的处分。
(七)对民办学校在招生录取过程中没有兑现“三个承诺”的,或以考试或测试方式选拔录取学生,或录取学生时以学生奥数成绩、英语星级考等各类获奖证书、各类等级考证书为依据的;或擅自提前招生(提前报名、登记、面谈及承诺录取)、招收无学籍材料学生、利用招生入学违规收费、擅自在学校招生计划外招收学生或存在其他违规招生行为的,由区教育行政部门根据《中华人民共和国民办教育促进法》规定,责令校长或有关责任人员及时纠正,拒不改正的,实施“双减”措施,即核减该校第二年30%招生计划数,并取消当年给予该校的政府专项扶持资金。
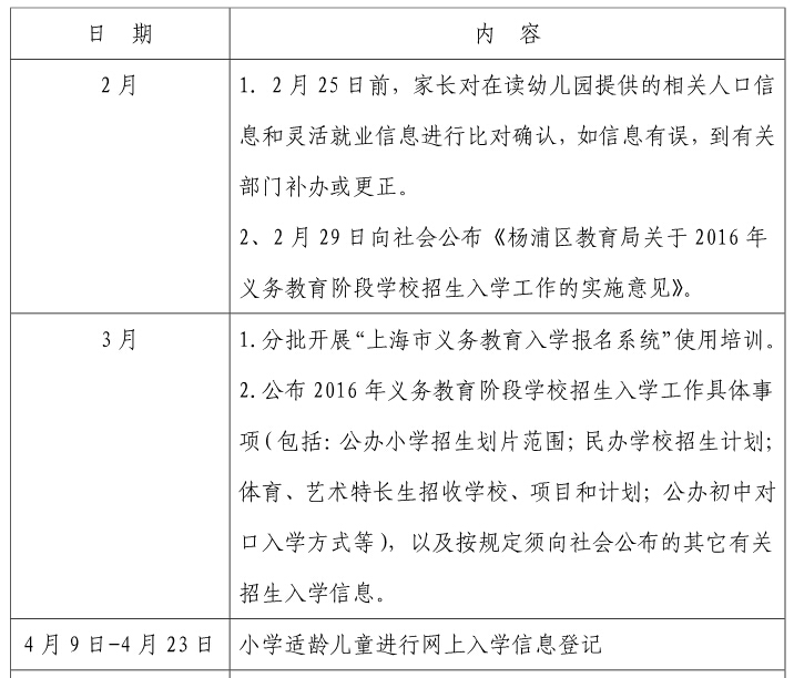
附:2016年杨浦区义务教育阶段学校招生入学工作日程安排



编辑推荐:
2016上海小升初择校面向全市招生的民办校
2016年上海各区小升初政策查询官网地址
2016年上海出台五年一户政策限制学区房
2016上海各区小升初招生政策重点解读
