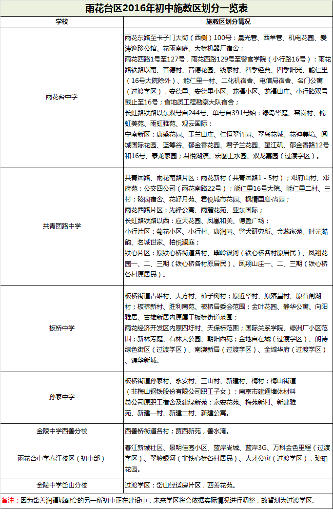
南京市雨花台区2016年初中施教区划分情况 南京奥数网 2016-05-04 15:18:52 南京市雨花台区2016年初中施教区划分一览表 相关推荐: 2016年南京小升初政策详细信息解读 2016年南京市小升初招生工作时间安排 2016年南京小升初跨区就读回户籍地登记说明 2016年南京市中小学招生政策15问 2016年南京市各区小升初招生实施方案汇总
温馨提示:福利来咯!距离数学拿高分,你和孩子只差这一步!→领取福利 相关推荐 小学全科辅导必备宝典【学而思培优APP】小学1-6年级作文素材大全全国小学升初中语数英三科试题汇总小学1-6年级数学天天练小学1-6年级奥数类型例题讲解整理汇总小学1-6年级奥数练习题整理汇总小学1-6年级奥数知识点汇总小学1-6年级语数英教案汇总小学语数英试题资料大全小学1-6年级语数英期末试题整理汇总小学1-6年级语数英期中试题整理汇总小学1-6年级语数英期中试题整理汇总 点击查看更多