2013年南京市江宁区招生考试工作意见
各街道教管会,各中小学、中专校、民办学校:
依据江宁“十二五”教育发展规划和“省内领先、国内有名、国际有影响”总定位,以争创“好于快于优于2012年的发展业绩”为全区招生考试工作的2013年工作目标,进一步推进招生考试制度和管理机制改革,积极为基层学校、广大考生、家长和社会提供更加优质的服务,为“江宁教育事业的全面持续走高”做出新的贡献。
一、强化学习意识,提升服务能力
一是深入学习贯彻党的十八大会议精神,坚定不移的贯彻执行流动就业人员子女入学政策,积极推进教育公平。二是加强理论学习和政策学习。 通过学习现代管理理论,学习掌握招生和考试最新政策、法规、制度和外地招生考试工作经验,进一步开阔和明确发展思路,确立新思维、新观念,正确运用科学有效的管理方法,成为优秀的招生考试管理者,成为熟悉招生考试业务的专家。三是进一步提高全体招生干部的学习力和执行力,进一步提升政策理解能力和政策执行水平,倾力打造一支讲大局、讲政治的一流干部队伍。
二、强化责任意识,加强目标考核
2013年全区招生考试将继续推进精细化管理,结合区情和校情修订完善中考、高考、自考、成考、招生考核评估考核方案,强化精细化、规范化、过程化考核,使得学校效能评估项目中招生考试工作的评估趋向更加科学、更加严谨。结合标准化考点的全面正式使用,以目标考核引领考务工作精细化水平的再提升。2013年,区招考办将组织开展第二届优秀考务员评比活动。
三、强化规范意识,提升管理绩效
一是借绩效工资考核的推进,进一步完善岗位责任制。建立有效的机制,分解目标,责任到人,使人人有目标,人人有压力,人人有干劲。二是增强保密意识,进一步加强考生信息的管理。面对我区学校多、考生多的现状,加强学校网络建设和考生信息规范管理,明确谁操作谁负责,确保报名工作、考试工作、志愿填报等工作顺利有序进行。杜绝考生不签字确认现象的发生,确保上报信息的准确无误。三是进一步规范标准化考点的有效使用,进一步加强对考生考风考纪宣传教育,进一步优化考试环境。积极协助纪检监察部门,建立违纪舞弊督查、举报制度,维护好教育形象。
南京市江宁区招生委员会办公室
二〇一三年二月十九日
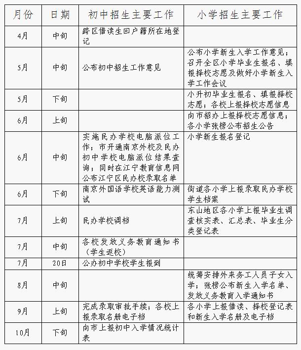
江宁区2013年小学招生、小升初主要工作安排表

