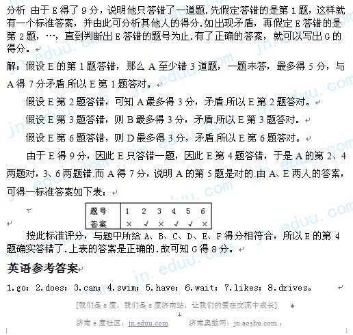
2012.7.26济南小升初天天练模拟题答案
济南奥数网整理
2012-07-31 10:48:02
2012.7.26济南小升初天天练模拟题答案
济南小升初天天练栏目每日精选一道题,名师指导讲解,为你升学把脉。
·本周试题由济南奥数网名师精选、解析,以保证试题质量。
·此套小升初模拟试题,有语文、数学、英语三部分组成。
·每道题的答题时间不应超过15分钟。答案次日公布!


2012.7.26济南小升初天天练模拟题答案
济南小升初天天练栏目每日精选一道题,名师指导讲解,为你升学把脉。
·本周试题由济南奥数网名师精选、解析,以保证试题质量。
·此套小升初模拟试题,有语文、数学、英语三部分组成。
·每道题的答题时间不应超过15分钟。答案次日公布!

