Image Modal

杭州
杭州奥数网

杭州站
奥数网

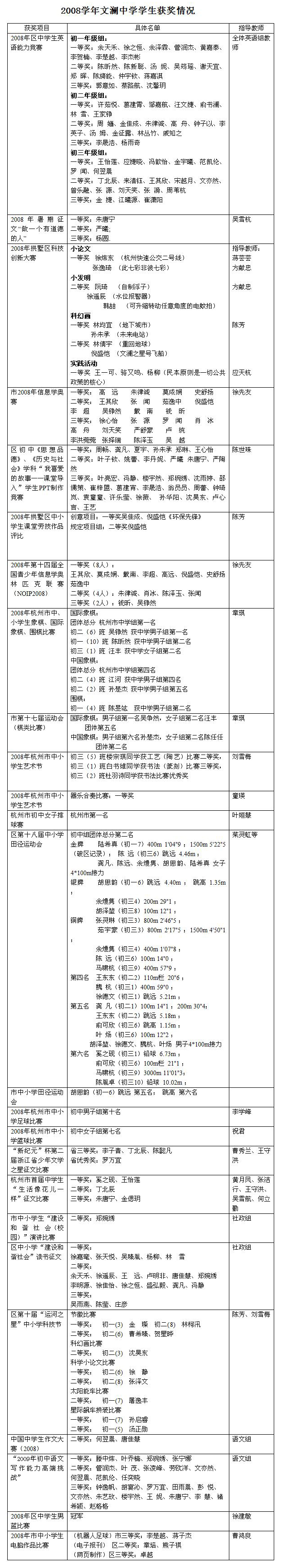
文澜中学2011年6月至2012年2月学生竞赛获奖情况(4)

杭州奥数网 2012-07-20 09:27:09

首页 上一页 下一页 尾页

相关推荐

点击查看更多
重点初中
首页 导航