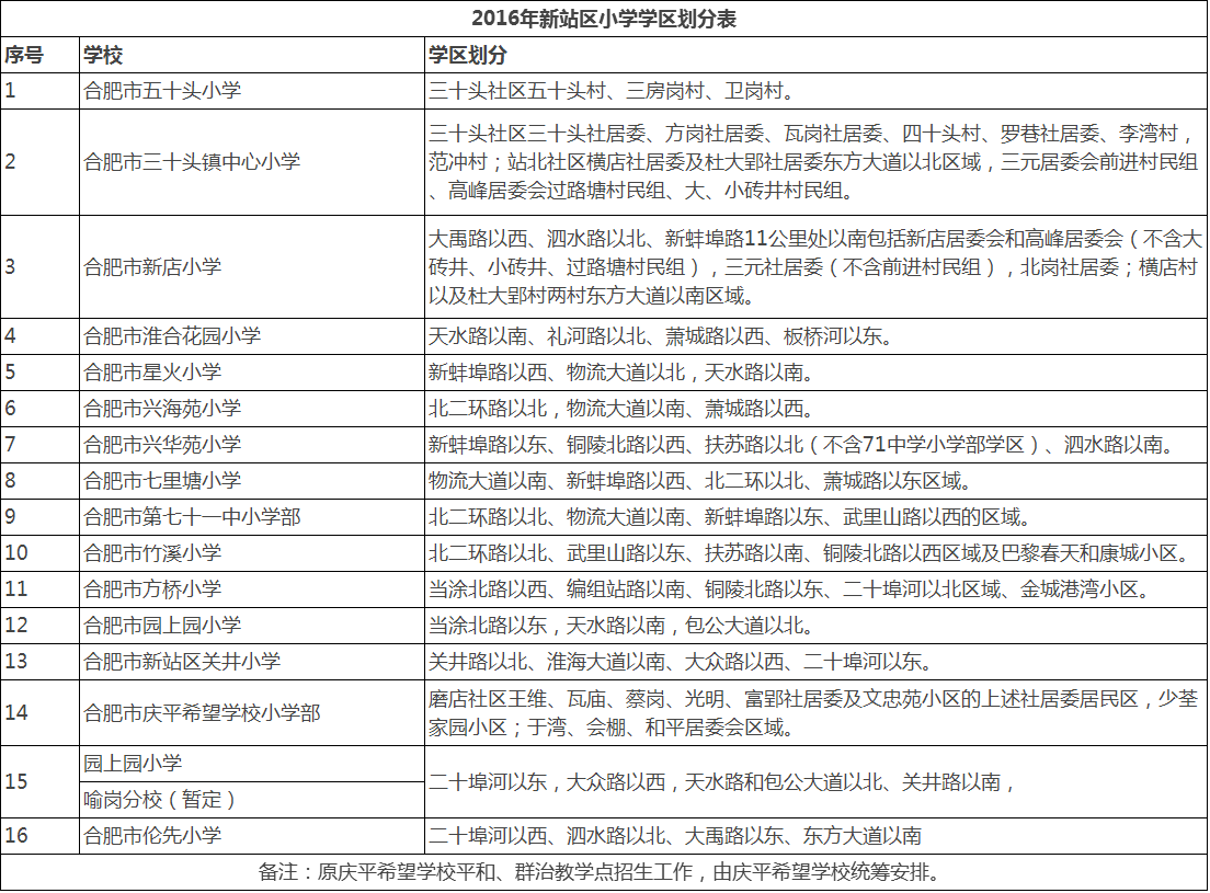
2016年合肥新站区小学学区划分范围
合肥奥数网
2016-06-07 13:27:01
2016年合肥新站区小学学区划分范围


编辑推荐:
2016第十六届合肥青少年机器人竞赛获奖名单
2016年合肥寿春中学(滨湖)小升初考试试题
2016年合肥寿春中学(南国)小升初考试试题
2016年合肥科大附中小升初考试题回忆版
2016年合肥各区小升初招生政策汇总
