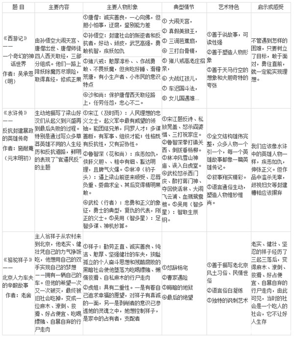
暑假名著阅读的绝对干货!”名著导读“一览表
广州奥数网
2015-07-15 14:05:40
广州奥数网:2015年广州小升初进行时,经历了广州学校的招生面谈、电脑派位,目前处于暑假之中,来看看家长分享的:暑假名著阅读的绝对干货!“名著导读”一览表。
推荐阅读:【小升初真人档案】GY/ZF/TS/GDF牛娃私人备考题库
2015广州新初一入学分班考试语文模拟试卷



