Image Modal
×
长沙
首页
本地教育
重点中学
大事记
中学新闻
分班考试
微机派位
择校指南
升学政策
经验交流
真题
小学试题
商务合作
展开
长沙站
长沙本地教育
资讯
政策
择校指南
特长生
分班考试
微机派位
经验交流
择校指导
真题
面试
简历
学区房
衔接
名词解释
自主招生
常见问题
教育新闻
长沙重点中学
中学新闻
雅礼系
南雅中学
雅礼雨花
雅礼实验
北雅中学
长雅中学
怡雅中学
长郡系
麓山国际
长郡双语
长郡梅溪湖
雨花外国语
长郡芙蓉
湘郡未来
附中系
广益实验
博才实验
高新实验
星城实验
一中系
青竹湖湘一
湘一芙蓉
明德系
明德麓谷
明德华兴
明德天心
明德洞井
其他系
长沙十一中
长沙二十一中
长沙外国语学校
金海中学
湖南地质中学
周南实验中学
沙坪中学
长沙实验中学
天心一中
培粹实验中学
长沙十五中
长沙六中
长铁一中
稻田中学
田家炳实验中学
长沙大事记
1月
2月
3月
4月
5月
6月
7月
8月
9月
10月
11月
12月
其他栏目
2015长沙盘点
征文作品
本地教育手册
小学试题
商务合作
分享
扫描二维码关注奥数网微信
ID:aoshu_2003
奥数长沙站
>
小升初真题
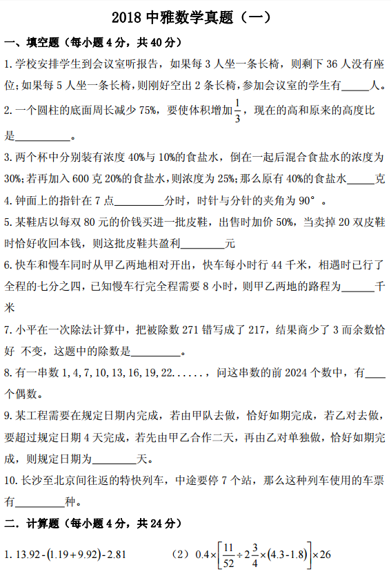
2018年长沙小升初中雅直录数学试卷
家长帮长沙站
2017-12-29 14:07:52
2018年长沙小升初中雅直录数学试卷
首页
上一页
下一页
尾页
温馨提示:
福利来咯!距离数学拿高分,你和孩子只差这一步!
→领取福利
相关推荐
小学全科辅导必备宝典【学而思培优APP】
小学1-6年级作文素材大全
全国小学升初中语数英三科试题汇总
小学1-6年级数学天天练
小学1-6年级奥数类型例题讲解整理汇总
小学1-6年级奥数练习题整理汇总
小学1-6年级奥数知识点汇总
小学1-6年级语数英教案汇总
小学语数英试题资料大全
小学1-6年级语数英期末试题整理汇总
小学1-6年级语数英期中试题整理汇总
小学1-6年级语数英期中试题整理汇总
点击查看更多
分享到:
重点初中
青竹湖湘
南雅中学
麓山国际
周南实验
奥数网微信
中考网微信
试卷宝小程序
扫描二维码
关注奥数网微信
ID:aoshu_2003
扫描二维码
关注中考网微信
ID:zhongkao_com
扫码打开试卷宝小程序
百万真题直接下
首页
导航