2012嘉祥九思数学入营培训教材--计算
成都e度论坛
2012-11-12 11:02:24
成都奥数网11月12日 成都嘉祥九思培训学校是依托嘉祥教育集团的一个校外培训机构。入营要考语文、数学,2012年两科考试时间各40分钟。难度与题量略低于嘉祥小学的月考题,但有几道常规竞赛题;同时,题量相对偏大(特别是数学),部分孩子会感觉时间不够,对答题速度和解题能力是考验。
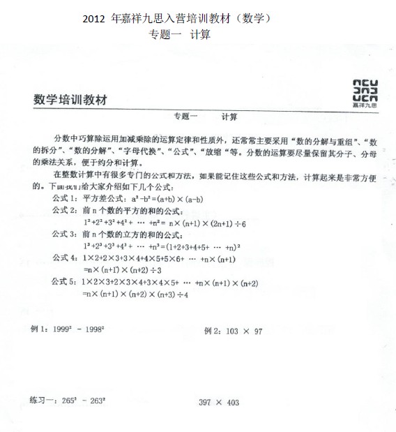
入营后由嘉祥名师余加秋带领团队,封闭式集训语文数学两科,在入营培训期间数学有九个专题讲解,以下是2012年嘉祥九思入营培训教材(数学)--计算专题详细内容,供大家下载。

点击下载:2012年嘉祥九思入营培训教材(数学)--计算专题
推荐阅读:

